
刚荣登2022年福布斯全球亿万富豪榜,就被法院列入老赖名单,沈国军到底怎么了?
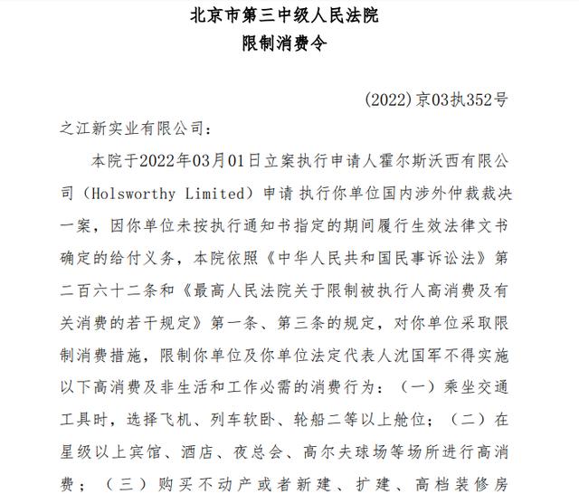
根据北京市第三中级人民法院发布的公告得知,银泰集团董事长沈国军被法院列入为老赖名单,目前已经被限制高消费。
沈国军,中国银泰投资有限公司董事长,在2022年以354亿的身价荣登福布斯全球亿万富豪榜第509位。
除了富豪的身份之外,他还多次被评为中国最具影响力的50位商界领袖,中国最具影响力的25位企业领袖,中国商业地产领袖人物。
根据北京市第三中级人民法院的公告内容得知,沈国军参股的之江新实业因为与霍尔斯沃西有限公司存在着严重的经济纠纷,涉案金额超过6000万元,因拒不履行义务,导致被起诉。
沈国军的传奇人生
沈国军,1962年出生于浙江宁波的一个普通家庭。
父母均是普通渔民,家中一共有四个孩子,沈国军为长子。
所以沈国军从小就承担了一个作为兄长的义务,照顾3个弟弟妹妹。
因为从小家境贫寒,沈国军屡次产生辍学外出打工的想法,但屡次遭到父亲的拒绝。
不幸的是,在沈国军读初中的时候,父亲就去世了,读高中的时候母亲也去世了。
随后沈国军就一边照顾着自己的三个弟弟妹妹,一边艰难地完成着学业。
1982年,沈国军凭借着自己的努力,以出色的成绩考入中南财经大学。
进入大学之后,沈国军勤工俭学,在学校里面与同学合作,做起了买卖苗圃的生意,最终成功赚到了人生第一个一万元。
有了人生第一桶金之后,沈国军把目光投向了胶合板生意,并且成功把生意做到了百万级别。
凭借出色的经商头脑,沈国军一下子就成为了中南财经大学的风云人物。
毕业之后,沈国军被分配到一家银行工作。
由于出色的业务能力,几年之后,沈国军被提升到海南担任银行办公室副主任。
随后沈国军就广积人脉,在商场上认识了不少商业大佬。
1997年,沈国军发现了地产投资的商机,于是辞掉工作只身来北京,在北京成立自己第一家公司——银泰百货。
1997年7月2日,金融风暴席卷整个亚洲,楼市,股市价格都在直线下降。
沈国军瞅准机会,借入大量的资金在北京购买了不少土地和楼房。
在有了土地跟楼房之后,沈国军做出了人生当中最重要的一个决定,那就是进军零售行业。
所以第一家银泰百货公司就在北京的长安街诞生了,沈国军还把它建成了附近最高的楼,成为了当地的标志性建筑。
在第一家银泰百货取得成功之后,沈国军马不停蹄在浙江成立了银泰百货公司,其中武林银泰百货公司曾以单日营销额高达8000万元打破全国百货公司的营销记录。
2007年,银泰百货公司在香港上市,沈国庆名下的银泰百货大厦达到了39家。
沈国军还曾投资过阿里巴巴,套现近200亿元。
除了事业上的成功,沈国军的婚姻同样美满幸福。
52岁的沈国军娶了31岁的张婉茹。
张婉茹是一位电视明星,曾经出演过《梅花档案》,皮肤白皙,长相甜美,身材高挑。
2021年,沈国军曾经以全球浙商总会执行会长、全球甬商总会会长、银泰集团创始人兼董事长的身份提交了《关于法院应慎用“限高令”的提案》,希望能够慎重对一些拒不履行义务的经济老赖实行“限高”。
但短短一年之后,坐拥354亿财富的张国军却因拒不执行6000多万标的,被法院列入了老赖名单,成为了“限高令”的用户,确实让人唏嘘。
上一秒还是2022年福布斯全球亿万富豪榜,下一秒就被法院列入老赖名单,沈国军的传奇依然在延续。


